在实践中不断优化创新,增强企业生命力 ——双马项目除氧改造
在实践中不断优化创新,增强企业生命力 ——双马项目除氧改造
- 作者:双马项目
- 来源:问鼎娱乐下载
- 发布时间:2022-04-28 09:31
- 访问量:
【概要描述】真空除氧的工作原理是应用亨利定律和道尔顿定律,根据亨利定律可知 ,在封闭容器中,任何气体同时存在于水面上 ,则气体的溶解度与其自己的分压力成正比 ,而且气体的溶解度仅与其本身的分压力有关。
在实践中不断优化创新,增强企业生命力 ——双马项目除氧改造
【概要描述】真空除氧的工作原理是应用亨利定律和道尔顿定律,根据亨利定律可知 ,在封闭容器中,任何气体同时存在于水面上 ,则气体的溶解度与其自己的分压力成正比 ,而且气体的溶解度仅与其本身的分压力有关。
- 分类:新闻中心
- 作者:双马项目
- 来源:问鼎娱乐下载
- 发布时间:2022-04-28 09:31
- 访问量:
热力发电厂在锅炉给水处理工艺过程中,除氧是一个非常关键的一个环节。氧是给水系统和锅炉的主要腐蚀性物质,给水中的氧应当迅速得到清除,否则它会腐蚀锅炉的给水系统和部件,腐蚀产物氧化铁会进入锅内,沉积或附着在锅炉管壁和受热面上,形成难溶而传热不良的铁垢,而且腐蚀会造成管道内壁出现点坑,阻力系数增大。管道腐蚀严重时,甚至会发生管道爆炸事故。国家规定蒸发量大于等于2吨每小时的蒸汽锅炉和水温大于等于95℃的热水锅炉都必需除氧。多年来众多锅炉给水处理工作者一直都在探求既高效又经济的除氧方法,而真空除氧法就是其中的一种。
真空除氧的工作原理是应用亨利定律和道尔顿定律,根据亨利定律可知 ,在封闭容器中,任何气体同时存在于水面上 ,则气体的溶解度与其自己的分压力成正比 ,而且气体的溶解度仅与其本身的分压力有关。在一定压力下 ,随着水温升高 ,水蒸汽的分压力增大 ,而空气和氧气的分压力越来越小。在 100℃时 ,氧气的分压力降低到零 ,水中的溶解氧也降低到零。当水面上压力小于大气压力时 ,氧气的溶解度在较低水温时也可达到零。这样,水面上空间氧气分子被排出 ,或转变成其它气体 ,从而氧的分压力为零 ,水中氧气就不断地逸出,达到除氧的效果。而真空除氧器就是基于上述原理的一种除氧器,其为一种使水在真空下低温沸腾,脱除水中含有的氧气、氮气、二氧化碳等气体的设备。
但是,在实践中发现,单独真空除氧器在双马项目中的实际除氧效果差,除氧指标达不到运行要求,所以双马项目在生产运行过程中,一直采用真空除氧+化学辅助除氧的模式运行,虽然除氧效果达到运行要求,但化学辅助除氧添加的药剂残渣对汽轮机、锅炉及蒸汽管道有一定的危害,且除氧效果不稳定。
为保证机组设备安全经济运行,解决单独使用除氧器除氧效果差,以及真空除氧加化学辅助除氧的化学辅助除氧添加药剂残渣对汽轮机、锅炉及蒸汽管道有一定的危害,且除氧效果不稳定的问题。经多次研究讨论,根据真空除氧器工作原理以及双马项目实际各个部件运行参数状况,决定将整个除氧系统水侧流程进行优化,新增除氧射水箱和除盐水箱之间的循环系统(即增加一台水泵及管路系统,用除盐水一直往除氧射水箱补水,除氧射水箱溢水利用落差再回排至除盐水箱,调整好水位平衡,一直不断循环),以此来降低除氧射水箱水温,从而提高除氧器(脱氧塔)真空,提高真空除氧器工作效率,取消化学辅助除氧。
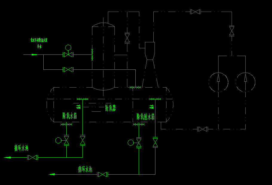
技改前系统:
技改后系统(红色部分为技改部分):
技改后经运行实践,除氧水箱水温下降至45℃,除氧器真空提高至-80Pa,溶解氧指标大大下降至5ug/l以下,除氧效果达到运行要求。
技改对企业生产经营活动带来的收益:
1、取消了化学辅助除氧,未添加药剂,保障了汽轮机、锅炉及蒸汽管道的安全运行;
2、取消了化学辅助除氧系统,降低了化学辅助除氧系统的设备维护成本,节约了化学辅助除氧的药剂费用;
3、除氧射水箱循环的高温水回收至除盐水箱,除盐水的温度升高,锅炉给水温度升高,锅炉热效率提高,发电量提高,收益增加;
4、技改前因除氧射水箱水温高,平时运行每班需换水1~2次,改造后,除氧射水箱循环的高温水回至除盐水箱,循环利用,节约了用水成本。